Rayleigh’s monotonicity principle states that if the resistances of a circuit of resistors are increased, the effective resistance between any two points can only increase. If they are decreased, they can only decrease. You can find a short proof in the Doyle-Snell book right here.
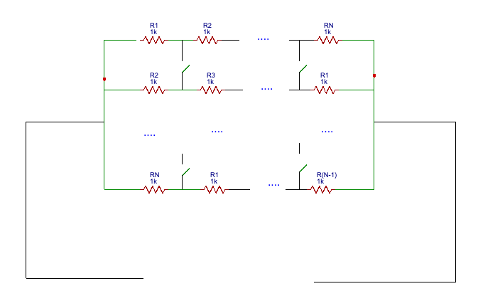
One can use this intuitive principle to prove classic and other non-trivial inequalities. Here is the solution to exercise 1.4.2 from the Doyle-Snell book. In the figure below, we have two circuits of resistors (say of resistances ).The difference between the left and the right one, is that we close a switch and thus we change the resistance between the corresponding points from
to 0. This is also called short-circuiting. By Rayleigh’s monotonicity principle, the effective resistance between P,Q of the left circuit is larger than the corresponding effective resistance of the right circuit. By using the standard in-series and in-parallel equivalent resistors, we obtain that the effective resistance between P,Q for the left circuit is
while for the right one
. Combining the above gives the following inequality:
.

Let’s consider the following special case: . We obtain the arithmetic-harmonic mean for two terms inequality
. We can obtain the general inequality
. by the applying Rayleigh’s monotonicity principle between the following circuit and the one obtained where we close all switches.
